≪査読付研究ノート≫非営利研究組織の社会的価値向上について―(一財)日本自動車研究所の取り組みを事例にして―
- 非営利法人研究学会事務局
- 3月5日
- 読了時間: 19分
※表示されたPDFのファイル名はサーバーの仕様上、固有の名称となっています。
ダウンロードされる場合は、別名で保存してください。
(公社)非営利法人研究学会理事 半田 茂
キーワード:
非営利研究組織 社会的価値 共益と公益の分別
社会的な信頼性 確実な資金回収 新技術の社会受容性の向上
要 旨:
(一財)日本自動車研究所の経験を踏まえて、非営利研究組織のもたらす社会的価値の検証を試みた。研究活動事業を「基礎研究・技術開発期」「社会ルールとのかかわり期」「新技術の社会受容性の向上期」に分けると、すべての期で代表的な研究活動事業は社会的価値を生みだしている。持続的な社会的価値の供給を実現する要件は、非営利研究組織の「社会的な信頼性」と「確実な資金回収」である。資金回収の成功事例と不成功事例を分析した結果、要因として、非営利研究組織内部の認識不足、ステークホルダーの理解不足、回収に有効な地域社会への情報提供が挙げられる。将来に向けて「新技術の社会受容性の向上期」における非営利研究組織の潜在力を生かす施策が望まれる。
構 成:
Ⅰ はじめに
Ⅱ 非営利研究組織のもたらす社会的価値
Ⅲ 持続的な社会的価値の供給
Ⅳ まとめ
Abstract
Drawing from my experience with the Japan Automobile Research Institute, this paper explores the social value created by non-profit research organizations. Research activities are divided into three stages: “Basic Research and Technology Development,” “Engagement with Social Rules,” and “Enhancement of Social Acceptance of New Technologies.” In each stage, key research activities demonstrated the generation of social value. This paper highlights the need for “social credibility” and “reliable fund recovery” to ensure the sustainable delivery of social value. Analyzing three cases of fund recovery, this paper identifies a lack of awareness within internal organizations, lack of stakeholder understanding, and the importance of providing useful information to the community. Finally, the paper discusses the importance of leveraging the potential of non-profit research organizations in the “Enhancement of Social Acceptance of New Technologies” stage.
※ 本論文は学会誌編集委員会の査読のうえ、掲載されたものです。
Ⅰ はじめに
(一財)日本自動車研究所(Japan Automotive Research Institute略称JARI)は日本の自動車業界が1969年に設立した自動車技術の総合研究所である。
筆者は2012年から2020年まで代表理事・専務理事として、「非営利性の徹底した一般財団」への移行(2012年 4 月)及びその後の経営安定化1) に取り組んだ。
その過程でJARIの生み出す社会的価値2)に「共益」と「公益」が混在することに気づいた。JARI組織内部及びステークホルダーを含めて、共益と公益を明確に分別し、それぞれの性格に適した経営を行えば、社会的価値の持続的供給が実現できるのではないか、という問題意識を持った。筆者は問題意識の整理と解明に取り組み、研究成果を中間報告として2024年10月に非営利法人研究学会の全国大会にて発表した。この小論は発表内容をベースに、非営利研究組織の生み出す社会的価値を「共益」と「公益」に分別し、その「持続的な供給」について考察したものである。
Ⅱ 非営利研究組織のもたらす社会的価値
1 (一財)日本自動車研究所の取り組み
⑴ 歴史から見た社会的価値とのかかわり
JARIの原点は1961年に自動車業界が設立した高速周回路(当時茨城県矢田部)である。1969年に技術研究の強化を目指して「財団法人日本自動車研究所」へ改組された。
1970~80年代にはモータリゼーションに伴う社会課題が発生した。その解決に取り組む過程で、主たる研究領域は自動車技術規制に関連の強い「安全」や「エネルギー(排出物質を含む)」等に収斂された。本来の自動車技術の研究開発に加えて、この分野の基準化や国際的な「基準調和」、「標準化」が主要な事業となった。
2000年代には高速周回路等設備の移転や2012 年の「非営利性の徹底した一般財団」への移行を経て、研究領域は「地球温暖化対応」と「自動運転」が加わり、現在に至っている。
⑵ 社会的価値との関連で見られる特徴
非営利研究組織としての性格は、その歴史から読み取れるように、日本自動車産業の「共益」を担う研究組織であった。設立時、欧米の技術へのキャッチアップを目的としていた。
次に、自動車という耐久消費財の性格(利便性、危険性、化石エネルギ―依存)を反映して安全・排出物質・燃費等の測定やデータの収集・解析等に強みを発揮し、新技術の研究開発、各種基準化、基準調和、標準化等の取り組みにおいて「共通基盤」を提供している。
⑶ 自動車技術の共通基盤
2020年時点で職員数は400人程度(研究職140 人、設備機器を扱う技術職150人)、安全・エネルギー等の領域の高い専門知識を有し、計測手法の開発からデータの取得・蓄積・分析、産業横断的な調整、公的資金の獲得、公的プロジェクトの複雑な手続き対応をこなす。研究職・技術職ともに人材育成には長期間を要する。
活動規模は収益100億円程度、その内訳は試験・研究受託 9 割弱(自動車工業会等 3 割弱、官公庁 3 割、一般受託 3 割)、高速周回路の貸出 1 割強、寄付金ゼロである。
⑷ 社会的価値への取り組み
主要な活動の柱である衝突安全・予防安全等の「安全性」向上、並びに排出物質・燃費の測定・分析等の「地球温暖化対応」はともに地域社会・不特定多数に向けた「公益」を内在している。共通基盤としての活動は「共益」目的である。
他方、「公益法人認定法」の公益目的事業と認める23業種の中ではJARIは「学術・科学技 術振興」に該当している。この点は「公益性」を裏付けている3)。
2 非営利研究組織の社会的価値活動への取り組み
⑴ 研究開発事業と社会的価値
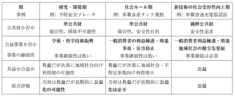
非営利研究組織の主な事業は「研究開発」である。研究開発事業を社会的価値との関連で捉えると研究開発活動のサイクルはほぼ 3 期に分けることができる。新知識習得の「基礎研究」から新技術を開発する「研究開発プロジェクト」までを「基礎研究・技術開発期」、特許等の「知的財産化」から「基準化・標準化」に至るまでを「社会ルールとのかかわり期」、「市場監視」「技術改良」から「社会定着」に至るまでを「新技術の社会受容性の向上期」と便宜的に位置付ける。
各期における代表的な事業活動の社会的価値について検証した。その結果は、非営利研究組織は、法的形態・規模・資金力・産業・事業サイクル等に差異はあるが、概して社会的価値を生みだしている4)。以下は各期の代表的な事業活動と社会的価値の特徴である。
⑵ 基礎研究・技術開発期の社会的価値
この期の代表的な活動は、「新技術の研究開発マネジメント」である。新しい経済価値を生み出す本源的な活動であるため「共益的」である。地球温暖化対応等の公益的色彩の強いプロジェクトであっても、ボトムラインは共益の範疇にある。
専門性が高く競合的であるが、その成果の拡散という点で長期的に「排除不可能性」を持ち、「準公共財」と位置付けられる。公益目的事業の中では「学術・科学技術振興」に相当しており、総体として共益と公益の双方を包含している。
研究開発プロジェクトは昨今巨大化・複雑化している。過大な開発負担のリスク回避、産業を超える技術協力、国際的な技術開発競争の激化等の事情により、公的資金の投入も頻繁である。そのため共通基盤として総合的なマネジメントが期待されている。新技術開発の初期段階から非技術的な分野の知見、社会のニーズや価値を探る双方向的な態度5)にとどまらない。従来型のプロジェクト管理から社会とのかかわりを深め、新技術の社会定着を視野に入れた長期的・包括的な取り組みである。
⑶ 社会ルールとのかかわり期の社会的価値6)
この期の代表的な活動である「知的財産」は私益や共益の色彩が強い。「標準化」は産業内の投資効率化やルール化による優位性の追求を狙うため本来「共益」である。他方「基準化」は規制レベルの具体的な調整なので「公益」の範疇と考えられる。
基準化や標準化は高い専門性により競合的であるが、長期的には成果が拡散して「排除不可能性」を持つため「準公共財」である。公益目的事業の「公正自由な経済活動」「一般消費者の利益擁護・増進」「事故・災害の防止」に相当し、持続的な活動は必須である。
昨今、ルールづくりの段階から地域社会の安全性に絡む案件が増え、持続的な監視・技術改良に至るきめ細かな改善活動を包含する傾向が強い。地域社会や不特定多数の利益を意識しており、そこに「公益性」を認めることができる。
自動車に限らず利便性の高いグローバル製品であるなら、「安全性」と「地球環境保全」の領域で各国の代表が集まって、基準や規格の共通化を活発に進めている。グローバルなルール整備は「重複投資の回避」や「技術移転の促進」といった効果をもたらすので、産官学の連携による「国益」追求と見なすこともできる7)。
⑷ 新技術の社会受容性の向上期
「新技術の社会受容性の向上」とは、新しい技術が市民社会に認められ地域社会に定着して「頑強な知識」8)となることと定義される。この時期の代表的な「認証」や関連した評価試験等は、市場に新技術が製品として流通する過程で、市場監視を通じて技術改良を積み重ね、市民生活に根付かせる長期的な活動である。
認証や関連の評価試験等は地域社会や消費者への貢献を目的としていることから「純粋公共財」である。公益目的事業の中で「公正自由な経済活動」「一般消費者の利益擁護・増進」「地域社会の健全な発展」等に属している。新技術の普及とともに地域社会や不特定多数への関与が大きくなると「公益性」はさらに増大する。他方、地域社会や不特定多数への関与が大きくなる分、資金回収の課題が増えてくる。図表 1 参照。
図表 1 非営利研究組織の社会的価値活動の検証結果




コメント