≪査読付論文≫公益財団法人・公的機関の博物館の資産と「評価」
- 非営利法人研究学会事務局
- 3月5日
- 読了時間: 26分
※表示されたPDFのファイル名はサーバーの仕様上、固有の名称となっています。
ダウンロードされる場合は、別名で保存してください。
国立民族学博物館名誉教授 出口正之
西南学院大学教授 工藤栄一郎
キーワード:
文化遺産 CACROS法 フッサール現象学 負債可能性 公正価値
真贋の誤謬可能性 ディアクセッション 比較可能性
要 旨:
文化遺産は未来への承継のために保存すべきものというグローバルな了解と比較可能性に資する会計情報を公表すべきという会計に関するグローバルな了解が博物館の資産において交錯する。両者がどのような関係にあるかについて、CACROS法を含むフィールド調査によって、文化遺産としての博物館の収蔵品は「将来の収益を生むもの」としての存在ではなく、「将来の支出」につながる負債可能性のあるものや、売却を規制されている資産もあり、企業会計をそのまま適用できないことが明らかになった。本研究において保存性収蔵品と売却可能性収蔵品を識別しそれぞれに適合的な会計表記や無限大資産などの概念の創出を提案する。
構 成:
Ⅰ 本研究の目的
Ⅱ CACROS法
Ⅲ 財務報告の概念フレームワークと文化遺産の会計的認識
Ⅳ CACROS調査で明らかになった博物館収蔵品の会計的評価の課題
Ⅴ 結論
Abstract
It is generally agreed that cultural heritage should be preserved for future generations and that accounting information should be disclosed to enable comparison. These two ideas intersect in the context of museum assets. Field research applying the CACROS method revealed that museum collections, as cultural heritage, do not exist as “assets generating future revenue,” but rather may represent potential liabilities leading to “future expenditures,” or that they may be assets whose sale is regulated. As such, corporate accounting standards cannot be applied directly. This study proposes the identification of preservation-oriented collections and saleable collections, and suggests the development of appropriate accounting treatments for each, as well as the creation of concepts such as “infinite assets.”
※ 本論文は学会誌編集委員会の査読のうえ、掲載されたものです。
Ⅰ 本研究の目的
「文化遺産」(ここでは博物館で収蔵される文化財という意味において使用する)は「人類共通の遺産」であり未来においても保存すべきものであるというグローバルな合意が形成されてきている(Meskell 2015)。こうした考えにおいて、歴史的建造物を含む様々な文化遺産が博物館で保管されている。これはこうした文化遺産がある時点で存在している人類にだけにではなく将来の世代にも共有されるべきものとしての「保存の価値」を有しているというグローバルな了解であるといえる。
他方で、文化遺産を博物館などの組織として保存・維持するには何らかの会計処理が必要となる。現代では、説明責任として、その会計情報の有用性と正当性が常に重視されることは言うまでもない。
会計のグローバル化が進むにつれ、組織は外部のステークホルダーに対して「一般目的の財務報告」を提供することが求められ、組織間でパフォーマンスの「効率性」と「有効性」を測るために「比較可能性」を求める論理とそれに基づく会計基準等の設定が広まっている(日本公認会計士協会 2019 IFR 4 NPO 2023、IPSASB 2014)。この考え方は、利益を追求する企業のための会計から誕生したものであり、あらゆる資産は、将来の収益を生むものとして考えられ、そのための「活用の価値」が内包され、その大きさを測定することが求められているといってよい。ここでの「活用の価値」とは当該資産について利益を創出するために効率的に活用すべきものか売却を前提に換金可能なものと捉えるかのいずれかの前提に基づく価値評価である。売却もしないし活用もしないで保存だけをするという前提は成り立っていないといえる。注意すべきは、営利企業のために開発された会計基準が、多様な組織目的を有する非営利組織においてもその影響を及ぼしていることである。公的な博物館のための会計基準であっても例外ではない。さらに、会計基準は、営利/非営利を問わず、国際的に標準化される傾向にある。
このように、文化遺産は博物館に保存・保管された瞬間から、会計のグローバル化の対象にもなる。
つまり、文化遺産を巡っては、「保存の価値」と「活用の価値」に関するグローバルな潮流が交錯していることになる。文化遺産を何らかの形で「評価」しなければいけないときに、それは会計評価だけを意味するものではない。二つの価値観からなされる「評価」が一致していればもちろん良いのであるが、両者の価値がどのような関係にあるのかを含め、本研究は、文化遺産が博物館の所有となったときの会計情報の時系列的変遷を、フッサール現象学を取り入れた〈標本・会計交差調査法(Collection/Accounting Crossing Survey: CACROS)〉というオリジナ ルのフィールド調査の手法で明らかにすることを目的とする。
Ⅱ CACROS法
CACROS法は本研究のために生み出されたオリジナルの研究手法である。次の二つの特徴を有する。
フィールドワークを基本とする方法論である。第一の特徴は、フッサール現象学の影響を受けた方法論であるという点である。現在、最先端科学の分野では、フッサール現象学の手法を再解釈して経験科学に適用する「経験的現象学的方法(Empirical Phenomenological Method, EPM)」が提唱され、その理論的基盤を述べている(Mortari et al. 2023)。現象学的方法が占める重要性を強調し、あらゆる人間・社会科学分野で、経験の理解や信頼性の高い分析のため現象学が再活用され始めてきている、学問のブレークスルーを生み出すうえで有力な方法論と言える。フッサール現象学の「事象そのものへ」(Zu den Sachen selbst)という立ち位置は、先入観や理論的前提を「一旦括弧に入れ」(これを「エポケー」という)て、意識に直接現れる経験や現象そのものをありのままに記述しようとする態度である。あらゆる学問が過去からの積み上げによって成り立っており、思考方法がおのずとその延長線上のバイアスに制約されているから、この手法によってそれを一旦解き放つ ことで学問のブレークスルーが起きやすいと考えられている(Mortari et al. 2023)。すでに法学においては、日本でも、法の本質直観の分析に現象学の可能性が論じられている(宮田 2024)。
非営利会計については、企業会計の考え方を前提にしたその延長上で語られているが、 CACROS法とは、企業会計の考え方を一旦括弧に入れた「エポケー」を使った方法論である。
CACROS法の第二の特徴はフィールドワークの手法にある。フィールドワークは研究者が実際に現地へ赴き、観察、調査、インタビューなどを行い、生のデータや情報を収集する研究手法である。人類学をはじめ多くの学問で採用されている。例えば、人類学でのフィールドワークは、フィールドに入って「ラポール」と呼ばれる信頼関係を築き、実施されるために、原則として一人で行われる。他方で、自然科学のフィールドワークは、相手方は自然であり、多面的な調査を必要とすることが多く、複数名で実施されることが多い。 CACROS法は文系の フィールドワークでありながら、博物館学者と会計学者が複数人で博物館に同時に入り込む学際的なフィールドワークである。公益財団法人や公的機関の博物館は、会計上のことについては極めてセンシティブであり、実施に当たっては「ラポール」が必要である。
非営利組織の会計については、さまざまな議論が行われている(Crawford et al. 2018、McConville & Cordery 2018、Breen et al. 2018)。しかし、基本的なスタンスは企業会計を前提として思考 の外延的な拡大方法が採用されている。組織に は資金のフローと財産のストックがあり、その点は企業であっても非営利組織であっても同じであるから、組織の目的やミッションを問わずにその基礎を営利企業のための会計に置くことは問題ないという考え方である。他方で、営利企業の会計と非営利の会計、例えば公益法人の会計とは根本的に考え方が異なるので、異なるものであって当然であるという考え方から出発する立場もある(出口・藤井[2019]、番場[1978]、 番場・新井[1986])。
CACROS法とは、非営利組織1)である博物館の収蔵庫の現場をフィールドとし、博物館学者と会計学者がフィールドワークを行い、収蔵されている文化遺産の「保存の価値」と「活用の価値」を考えようとするものである2)。
Ⅲ 財務報告の概念フレームワークと文化遺産の会計的認識
次に、このような特徴を持つCACROS法を使用し、既存の会計上の概念フレームワークを概観した後、博物館の「資産」の捉え方を検討する。
会計上の資産とは、財務報告書である貸借対照表に「資産」として計上される項目のことを言う。どのようなものを「資産」として計上するかについては、「概念フレームワーク」に示された要件を満たすことが求められる。「概念フレームワーク」は会計の基礎となる考え方の前提や概念を体系化したもので、会計基準等の基盤を提供するものであり、これにもとづいて個別の会計基準は設定される。したがって、「概念フレームワーク」は会計基準の憲法のようなものにあたるという解釈がされることも多い。
「概念フレームワーク」に基づいた会計基準設定の手法は、1980年代のアメリカの財務会計基準委員会(Financial Accounting Standards Board)から始まったが、その後、世界的に一般化している。国際会計基準審議会(International Accounting Standards Board: IASB)は、その前身である国際会計基準委員会(International Accounting Standards Committee)のときの1989 年に最初の「財務報告に関する概念フレームワーク」を公表し、その後、現在の組織となってから2010年に、そして2018年に改訂版を公表している。日本においても、企業会計基準委員会(ASBJ)によって「財務会計の概念フレームワーク(討議資料)」が2006年に公表されている。
注意すべきは、会計基準設定の基礎として位置づけられる概念フレームワークが、営利企業以外の組織のための会計基準等の設定にも影響を与えていることである。たとえば、公的組織のための財務報告基準を策定する機関である国際公会計基準審議会(International Public Sector Accounting Standards Board: IPSASB)は、2014 年にその概念フレームワークを公表した。IPSASBの概念フレームワークから演繹される会計基準は、公立の博物館が収蔵する文化遺産などの会計的認識について議論を引き起こしている(Ferri, et al. 2021 Carnegie, et al. 2022, Carnegie and Kudo 2023)。
本稿での主題である文化遺産の会計評価の制度的基礎を確認するため、まずは、営利企業の財務報告のために作成されたIASBの概念フレームワークと、IPSASBによる公的組織の財務報告のための概念フレームワークそれぞれにおいて規定されている資産概念について見ていくこととする。
まず、営利企業のための会計基準の設定主体であるIASBの概念フレームワークにおいて、 資産は次のように定義されている。
過去の事象の結果として企業が支配している現在の経済的資源
a present economic resource controlled by the entity as a result of past events
ここにおける経済的資源とは経済的便益を生み出す潜在能力を有する権利を意味するとされている。
経済的便益を生み出す潜在能力を有する「権利」とは、具体的には、現金や財またはサービスを受け取る権利、経済的資源を他者と有利な条件で交換する権利、それに、特定の不確実な将来事象が生じた場合に経済的資源を他者が移転する義務から便益を得る権利など、「他者の義務に対応する権利」と、有形固定資産または棚卸資産などの物理的実体に対する権利や知的財産を使用する権利などの「他者の義務に対応しない権利」からなる。
また、経済的便益を生み出す「潜在能力」については、それが存在するためには、当該資源が経済的便益を生み出すことが確実である必要はなく、可能性が高いことさえ必要ないと言う。必要なのは、権利がすでに存在していて、少なくとも 1 つの状況において、それが他のすべての者に利用可能な経済的便益を超える経済的便益を企業のために生み出すであろうということであるとされる。仮に、経済的便益を生み出す蓋然性が低くても、権利は経済的資源の定義を満たす可能性があり、したがって資産となる可能性があると言う。
これら資産の定義を満たした場合、貸借対照表に計上される際には何らかの貨幣的評価がなされる。このように、貨幣的に数量化するプロセスを測定といい、IASB概念フレームワークは次のような資産にとっての測定基礎をあげている。
歴史的原価とは、すくなくとも部分的にではあるが、取引価格から計算された金額のことである。したがって取引以後の価値の変動は、減損などを除いて反映されることはない(表 1 )。なお、市場取引以外の取引で取得した資産に関しては、当初認識時に現在価値がみなし原価として使用されることがある。現在価値とは、測定日の条件を反映した金額である。このため、前回の測定日以降の様々な条件の変更を反映することとなる。資産にかかる現在価値には、公正価値、使用価値、それに現在原価がある。まず、公正価値とは、測定日における市場参加者間の秩序ある取引において、資産を売却する際に受け取る価格である。一般に時価という場合、その多くはこの公正価値を意味する。次に、使用価値とは、資産の使用及び最終的な処分から見込まれるキャッシュ・フロー(あるいは他の経済的資源)の現在価値である。最後に、現在原価とは、測定日において同種の資産を取得するのに要する原価(取引コストを含む)のことで、「再調達原価」に近似するものである。
次に、政府組織など公的部門の会計基準設定主体である国際公会計基準審議会(IPSASB)の「概念フレームワーク」(2023年改訂)における資産の定義は以下のようになっている。
過去の事象の結果として公的組織が支配している現在の資源
a resource presently controlled by the entity as a result of past events
一見してわかるように、IPSASBの概念フレームワークにおける資産の定義は、IASBの 資産の定義とほぼ同一である。異なるのは、 IASBが「経済的資源(economic resource)」としているのに対して、IPSASBはたんに「資源 (resource)」としており「経済的(economic)」 という文言がない。ただし、資源については、「サービス提供能力もしくは経済的便益(economic benefits)を生み出す能力のいずれかに対する権利、またはその両方に対する権利」であると、ここで「経済的」という形容詞でその実質を規定している。つまり、資源とは本質的に経済的な性格を有するものであり、サービス提供能力を伴った権利もまた資源であると理解しているからである。
また、「権利」と「サービス提供能力もしくは経済的便益」について、サブセクションを設けてそれぞれの意味内容を説明するなど、 IASB概念フレームワークにおける資産の定義 とかなり近似したものとなっている。
資産の測定について、IPSASBの概念フレームワークは次のように規定している。まず、測定は、その時点によって「当初測定(initial measurement)」と「事後測定(subsequent measurement)」の 2 つに区分される。当初測定は、原則として取引価格で測定し、取引価格が入手できない場合などには例外的に「みなし原価(deemed cost)」を使用するとしている。貸借対照表は決算日において作成されるので、資産の会計的評価は、当然ながら、事後測定となる。測定について、IPSASB概念フレームワークは IASBに比べると、より精密に規定している。すなわち、事後測定について、以下のような「測定モデル⇨測定基礎⇨測定技法」の 3 階層からなる「事後測定のフレームワーク」を新たに定めている。
資産についての測定モデルは「歴史的原価モデル」と「現在価値モデル」に大別されて定義されている(表 2 )。まず、歴史的原価は、「資産の取得、建設または開発時に、その取得、建設、または開発のために支払われた対価に取引コストを加算したもの」とされる。「現在価値 モデル」は、資産に適用される測定基礎として、「現在操業価値(Current Operating Value)」と「公正価値(Fair Value)」に識別される。現在操業価値とは、「測定日における資産の残存サービス提供能力に対して主体が支払うであろう金額」とされ、公正価値は「測定日における市場参加者間の秩序ある取引において、資産を売却するために受け取るであろう価格」を意味する。 IASBの概念フレームワークには存在しない「現在操業価値」は、IPSASBが取り組む文化遺産に対する会計的測定をめぐる議論の到達点であるが、2024年末現在において、なおその概念の適用に関する議論は継続中であると言う。 このように、博物館が収蔵する文化遺産に強い影響を与える可能性のあるIPSASBの概念フ レームワークにおける資産概念、つまり資産の認識と測定は、営利企業の財務報告のための基準の基礎であるIASBの概念フレームワークと極めて近似していることがわかった。
それでは、現行の日本における博物館等の収蔵品つまり文化遺産の会計的認識と測定はどのような制度に従って運用されているかを見ていこう。
現在の日本において博物館を設置する主体は 多様である。具体的には、東京国立博物館・京 都国立博物館・奈良国立博物館等から構成される国立文化財機構や国立科学博物館は独立行政法人、国立大学が運営する博物館は国立大学法人、私立大学等によるものは学校法人、それに公益法人や宗教法人、また、地方自治体によって運営されるものなどである。これら多様な主体にはそれぞれに独自の会計基準等が設定されていることがほとんどである。したがって、博物館の収蔵品等を会計的に認識するためにはこれら会計基準等に従う必要がある。
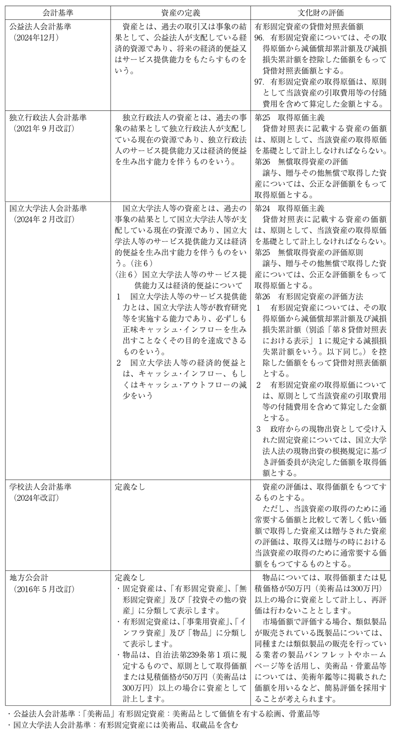
これらの会計基準等は、文化財などを含む博物館の収蔵品会計的認識と測定のプロセスについて、そのほとんどにおいて、それぞれの会計基準のなかで規定されている「資産」の概念から出発している。つまり、財務報告の媒体である貸借対照表に計上されるにあたって資産としてどのような要件を備えるべきかに照らして、それらに合致するものは、ある意味で、無批判に資産計上される手続きとなっているのである (表 3 )。公益法人、独立行政法人、地方自治体などは、いうまでもなく、組織運営のためにさまざまな資産を保有している。しかしながら、それらが運営する博物館などにおいて収蔵される文化財等は、その他の資産と同一視することが適当であるかについては議論の余地があるかもしれない。
表 1 歴史的原価と現在価値

出所:IASB 2018, pars. 6.4-6.22に基づき筆者 作成
表 2 測定モデル・測定基礎・測定技法

出所:IPSASB 2023, pars.7.25-7.64に基づき筆者作成
表 3 各会計基準と資産の定義と文化財の評価

出所:筆者作成
Ⅳ CACROS調査で明らかになった博物館収蔵品の会計的評価の課題
1 資産性と負債可能性
博物館は、一般的には展示室と収蔵庫から構成される。例えば、小規模博物館において収蔵庫を有しないものもある。他方で、博物館C(表 4 参照)のように、展示品が約 1 万2000点にすぎないのに対して、収蔵される全資料は34万 5 千点にもなり、展示率(展示品数÷全収蔵品数× 100)は、わずかに3.5%にしかすぎず、展示が目的というよりも、巨大な倉庫としての機能が大きいと言える博物館なのである。
博物館Cに対するCACROS調査の結果からすると、次のような観点が浮かび上がった。第一に、博物館の収蔵品を資産として会計的に認識・測定する意味は何かという点である。企業の資産とは将来収益を生み出すための経済的資源として企業は支配している。それに対して、博物館の膨大な収蔵品の多くからは、将来的な収益ではなく、保存・管理のための支出が確実に予想される。収蔵品によっては、温度や湿度管理が必要である。また、収蔵品に付着した害虫や微生物を駆除するために、定期的に、化学物質、低酸素状態、あるいは二酸化炭素をつかう「燻蒸」作業を行う必要がある。また、博物館Cは、書籍も所有しているが、酸性紙の書籍の劣化を抑えることも重要な課題となっている。
また、博物館Cではないが、美術品も長い時間をかけると色が褪せてしまい、名画にとっては保存の価値を失わない形での修復作業が必要であり、これにも膨大な支出が将来発生することになる。
こうした博物館の収蔵品の特質から考えれば、例えば、Mautz(1981; 1988)によって、人類にとっての宝物は「維持のために将来の支出を要する」としてすでに指摘済みであるように、将来の収益を生み出す資産というよりは、将来の支出が確実に見込まれる負債としての側面の方がはるかに強い。これをここでは「文化遺産の負債可能性」と呼ぶことにしたい。
表 4 本研究における訪問博物館の備忘価格




コメント